青藏高原平均海拔超过四千米,面积约占全国四分之一,素有“世界屋脊”、“地球第三极”之称,因严酷的气候环境,是地球上人类生存最具挑战的地区之一。如今,青藏高原常驻人口占全国总人口1%,其中藏族约占46%。现代人何时涉足青藏高原并永久定居,及早期西藏古人群与现代西藏人的关系都存在大量争议。其中,现代西藏人的起源,是最引人关注的问题。
近日,著名综合性科学期刊Science Advances杂志在线发表了中国科学院古脊椎动物与古人类研究所付巧妹团队、william威廉中文官网考古科学中心吕红亮团队等合作完成的“Human genetic history on the Tibetan Plateau in the last 5,100 years”(青藏高原5100年以来人类遗传历史)。
本项研究共同第一作者有:中国农业科学院深圳农业基因组研究所王鸿儒研究员、现美国里士满大学Melinda A. Yang助理教授、william威廉中文官网考古科学中心吕红亮教授,通讯作者为中国科学院古脊椎动物与古人类研究付巧妹研究员。参与这项工作的单位包括中国科学院古脊椎动物与古人类研究所、william威廉中文官网、西藏自治区文物保护研究所西北大学等。我校参与这项工作的包括考古科学中心及考古文博学院的原海兵副教授、李帅副教授、杨锋副教授、何元洪博士等。
我校长期致力青藏高原的考古学研究。上世纪80年代童恩正教授主持发掘了西藏第一个考古遗址昌都卡若,几十年来,杰出教授霍巍、李永宪教授带领川大师生在青藏高原多个地域开展了一系列重要考古发掘,取得了丰硕研究成果,并基于物质文化因素的考古学研究,勾勒出高原古代的文化互动、族群交融的历史,提出了“高原丝绸之路”、“西喜马拉雅考古综合体”等概念。
为更详细解析文化交流背后的人群关系,国内多个团队联合协作,从青藏高高原30余处考古遗址中收集了一百余份古代人类骨骸样本,成功捕获测序了97例高原古人群样本,开展人类古DNA研究,系统地还原了青藏高原5100年以来人群的遗传演化与交流互动的历史。这项研究中,古基因学者与考古学者密切合作,超越文化因素、文化互动的传统解释框架,以古人DNA的分析直接追溯体现古代人群的来源及迁徙,揭示了青藏高原人群特有遗传成分的来源,及青藏高原不同地区古人群的演化互动过程。该项研究重要的发现包括:
青藏高原古人群特殊的遗传成分,最晚于距今5100年前就已形成,且至今仍保持着相当的连续性;青藏高原古代人群主成分与新石器时代早期中国北方人群的扩张相关;4700年以来,甘青低地的农业人口有向高原的明显迁入;自3000多年前开始,青藏高原南部的雅鲁藏布江流域与喜马拉雅山地区域古人群,有着高度的遗传相似性,显示雅鲁藏布江河谷在公元前第一千纪是一条重要的人群迁徙廊道;2700年以来,青藏高原内部不同地区和时期的古人群,遗传成分变化很大,这些变化和青藏高原上曾经存在过的早于吐蕃的政治实体、吐蕃王朝的兴起和衰落有着高度的关联;而西藏西部的阿里地区,自2700年以来,有着丝绸之路沿线人群的基因渗透;高原特有的EPAS1基因频率自古至今有着明显的的上升,显示出强烈的正向选择。
2022年11月,由考古文博学院牵头,联合校内多个学院(系所),正式组建了william威廉中文官网考古科学中心,建设考古测年、分子考古、考古材料与文物保护、地学考古四个实验室和一个考古资源库。其中分子考古实验室即以古代DNA和古蛋白等领域为侧重,古DNA实验室预计年底搭建完成。可以预期,未来我校将在这一领域取得更多突破。

图1:(A-B)研究涉及青藏高原古人群的时间及地理分布。(C)ADMIXTURE分析。(D-F)主成分分析。注:图C中主要颜色对应的成分,蓝色,青藏高原成分;红色,东亚南部成分;粉红色,古代西伯利亚北部成分;黄色/灰色,中亚成分。

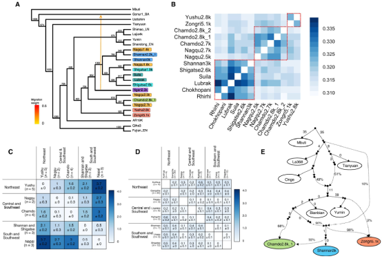
图2:(A)最大似然树。(B)Outgroup f3热图。(C-D)Fst热图。(E)qpGraph结果。

图3:不同时间青藏高原东北部人群F4及qpAdm结果。

图4:不同时间及地区高原人群F4及qpAdm结果。
文章链接:https://www.science.org/doi/epdf/10.1126/sciadv.add5582